Streamline your practice with evidence-based scoring, analysis, and client communication tools
From assessment to analysis, to client feedback, we have tools for every stage of your practice
Easy to use tools for assessing clients and scoring tests
Robust statistical tools for reliable interpretation and change detection
Clear, professional visuals that make test results accessible to all audiences
Engaging tools that help clients understand their assessment, the results and next steps
Interactive explainers and guides for best practice
Discover our latest and greatest neuropsychology tools

Create professional, visual representations of test scores on the normal distribution. Perfect for reports and client feedback sessions.
Generate personalized, child-friendly reports that highlight strengths and make neuropsychological feedback engaging for young clients.
A customisable information sheet to describe the process of neuropsychological assessment

A customisable form for diagrammatic formulation using the '5Ps' model.

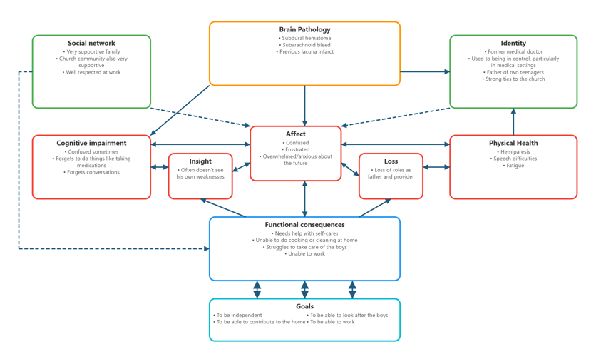
A customisable form for diagrammatic formulation using a 'neuropsychosocial' model.

A customisable form for diagrammatic formulation using a 'Betari Box' model.